自媒体人专用多功能工具箱,集成音视频处理、去字幕、图片编辑、文本操作和编码工具

软件介绍
自媒体人专用多功能工具箱
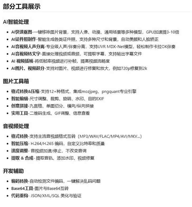
一个功能强大的全能桌面应用程序,集成了音视频处理、图片编辑、文本操作和编码工具,内置AI功能。旨在简化您的工作流程,提升生产效率。
其他功能自行测试
三个版本都没有模型,低配电脑用体积最小的版本即可。模型按需求下载。

© 版权声明
文章版权归作者所有,未经允许请勿转载。
THE END

自媒体人专用多功能工具箱,集成音视频处理、去字幕、图片编辑、文本操作和编码工具

软件介绍
自媒体人专用多功能工具箱
一个功能强大的全能桌面应用程序,集成了音视频处理、图片编辑、文本操作和编码工具,内置AI功能。旨在简化您的工作流程,提升生产效率。
其他功能自行测试
三个版本都没有模型,低配电脑用体积最小的版本即可。模型按需求下载。

暂无评论内容